信号发生电路和功率变换电路
信号发生电路¶
正弦波发生电路¶
正弦波发生电路是用自激振荡实现没有外部输入自己产生信号的电路,和之前的负反馈电路不一样,这个是用正反馈来接的。需要满足AF=1, φ=2npi
为了从一开始的微小信号放大到可以用的信号且不失真,需要经过起振的过程,起振要求AF>1,等到幅值达到一定值之后AF=1,不再放大
RC桥式正弦波振荡器¶
首先介绍一个经典电路,分析它是怎么工作的

左边框部分的电阻电容串并联的就是实现选频功能(调节信号发生器发出来的正弦波的频率)的,其中R1=R2=R,C1=C2=C,信号从中间那里取作为+的输入,这里就是正反馈。直接记忆这部分的反馈系数是⅓,对应的频率是1/(2piRC),R和C就是相同的那个,不用管这个推导。(实际上是一个和频率相关的曲线,当满足对应谐振频率的时候放大倍数最大,且相位为0,其余的频率被忽略)
这里运放-接的是同相比例放大电路,放大倍数1+R2'/R1'。其实就是输出的vo,传回到V+就是⅓vo,然后由负反馈有虚断,V+等于V-,然后V-那里就可以做到V-/R1'=(Vo-V-)/R2',这个放大倍数1+R2'/R1'就是A了,F是⅓。一开始起振的时候,要让1+R2'/R1'>3,才能满足AF>1,想要稳幅,就等到信号放大之后把R2'调小,使得1+R2'/R1'=3,这样就可以稳定波形了
正反馈用瞬时极性法判断,从反馈传回来的地方开始设极性,假设V+是+,那么Vo也是+,V+=⅓Vo,所以传回来的也是+,就实现了正反馈。
以上就完成了对这个经典电路的分析。在这个经典电路的基础上进行变形来出各种题目,一般RC桥式是不会变的,也就是R+C+(R//C)那部分是可以直接识别的,只是运放可能会改成三极管,稳幅可能换成非线性元件等,下面介绍分析RC正弦波振荡器电路的一般解题思路。
判断一个电路能否实现正弦信号发生的功能,需要满足①正反馈②选频③放大④稳幅
先在那个经典电路的基础上修改,给一些新的电路

这个电路和前面的区别在于,用了两个二极管来稳幅,然后给了一个变阻器来调放大倍数,其余的一样。产生一个输出电压Vo,由R+C+(R//C)取Vo/3传到同相输入端,此时频率为1/(2pi 100k 0.1μ)=15.92Hz。然后Vo/3也被传到反相输入端,Vo/3/(Rp1+R1)=(Vo-Vo/3)/(Rp2+R3'),其中Rp1是Rp中间抽头左边的电阻,Rp2是Rp中间抽头右边的电阻,R3'是R3和两个二极管的等效电阻。当Vo变大,反并联二极管在正输入的时候,工作点从B移动到D,等效电阻是减小的,所以放大倍数也会减小,这样就实现了稳幅的效果。
稳幅最简单的办法就是用热敏电阻,还是看回原来那个电路

让R2'是负温度系数的热敏电阻,R1'是正温度系数的热敏电阻。这样当输出增大的时候,电流也会增大,温度增加,这样R2'就会变小(负温度系数),R1’就会增大(正温度系数),所以放大倍数A=1+R2'/R1'就会减小,从而实现稳幅。这里不会要求什么参数,只需要你定性分析,所以其实是很简单的。
这部分的题目一般会出以下几种问题
- 画好的电路判断能否产生正弦波(不行的进行修改)
- 电路没画好,要你标出运放极性或接线使得它可以发出正弦波
- R1', R2'的取值范围
- 求振荡频率
- (极少数情况)给稳压管求输出电压有效值
第一类,判断能否产生正弦波就看是否满足那四个条件,首先应该看直流偏置,因为如果你不能保证工作在放大区,连正反馈都用不着判断了。如果直流偏置正常能放大,那就可以看正反馈,至于选频和稳幅一般都能满足。不过课本上说先看交流通路判断是否是正反馈,如果不是也是可以否决,如果是的话再看直流偏置能否放大,我觉得这看个人习惯吧,因为通常正反馈考的最多,而直流偏置的话出的错误相对少点。
第二类,就记忆经典的电路图就行,就是R+C+(R//C)拉回来到同相输入端,然后反相输入端来一个放大电路。
第三类,这个一般就是根据起振1+R2'/R1'>3来做
第四类最简单了,直接带入公式就行
第五类这个题很少我单独说,前面四类基本都是出在一道题里面的,就不分开讲了

这个就是最经典的电路,运放上负下正,1+Rf/R1≥3,所以R1≤Rf/2=16.5kΩ,频率就是1/(2pi RC)=1.59kHz

这个题是要你连线的,我直接给连好的图了。首先你应该判断这分立元件封装成运放之后哪里是同相输入端哪里是反相输入端,然后R+C+(R//C)肯定是接回到同相输入端的,就是并联的那个地方拉回去,另一端接地。然后R4作为Rf的,连到反相输入端那边起到放大作用。然后这里同相输入端10k那个电阻另一端应该是接地的,这里没画出来。我建议还是先画出来运放的样子,再去一一对应,直接看分立元件可能会比较蒙

这个是判断(a)能否产生正弦波。(b)是交流通路,反馈拉回来接到b。假设反馈回来是一个+的,然后共射输出c是一个-的,到了R+C+(R//C)部分还是-的,就和一开始的反馈信号相位不同,所以不行。如果改成©,也就是换成CB,相位能保证是正反馈了。不过这里©并不是接成同相比例放大电路的样子,不能用1+Rf/R1,而是要看这个管子它的增益大于3。这部分不要求计算。
选频由R+C+(R//C)解决,稳幅按老师的说法来说是三极管本身就可以稳幅,因为随着ic增大,β其实是会减小的(之前只讨论中频段没有展开),所以A是会减小的,这部分不要求具体了解和计算。

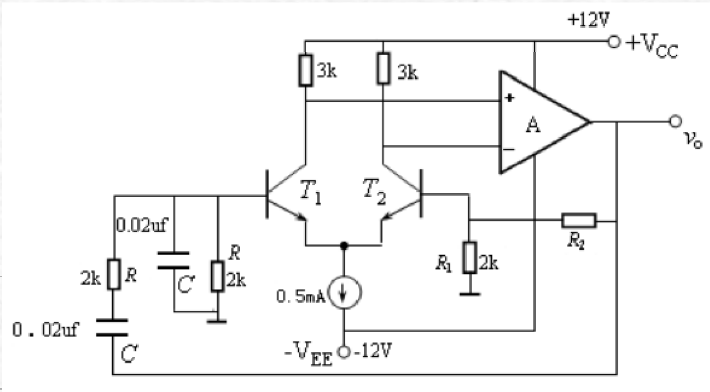
第一问问能否发生正弦波。反馈从T1b拉回来,假设输入一个+,从T2c出来一个同相的+,经过运放输出一个-,和最开始的信号极性不一样,不满足正反馈。为了改成正反馈,就把运放+-对调就行。
第二问起振条件。注意这里其实运放不参与放大倍数的计算,运放只是用来辅助判断差分放大电路的哪个算是同相输入端哪个是反相输入端。实际上是把这个差分放大电路当成运放了,认为T1b=T2b。这样Vo/3传输回T1b,也就相当于加到了T2b上。然后T2b到地是R1,这样(Vo-VT2b)/R2=VT2b/R1,所以放大倍数是1+R2/R1,起振是要1+R2/R1>3,所以R2>2R1=4k
第三问问稳幅最简单方法,就让R2是负温度系数的热敏电阻就行
第四问估算振荡频率我都懒得算了
差点忘了还有一道还要算输出电压有效值的

第二问套公式,主要讲第一问。这里有稳压管Dz,我第一次做的时候很疑惑稳压管不是相当于直流源吗,怎么还能用来算交流的有效值?其实稳压管是控制了上限的电压,只有到达峰值的瞬间才是6V,而不是一直都是6V,所以题目才会说“不失真情况下的有效值”。这里是要你求稳定状态,不是起振过程,因此稳定时候放大倍数就是3倍。\(\dot V_-=\dot V_+=\dfrac {\dot V_o} 3\),所以Rf两端电压是\(\dfrac {2\dot V_o} 3\),峰值是6V,所以Vo峰值是9V,所以有效值是9除以根号2
LC正弦波振荡器¶
前面讲了RC,它的缺点是只能产生1到1MHz的低频信号(因为R和C不能太小,减少R会让负载加重,减少C会让振荡频率受到寄生电容影响,不用理解),为了产生高频信号,设计了LC正弦波振荡器
LC在放大部分通常用上限频率高的CB接法(也有其他组态),反馈部分分变压器反馈式,电感三点式和电容三点式,每一种都用LC谐振回路作为选频网络,虽然电路比较复杂,但是定量计算只要求频率,频率为\(\dfrac 1 {2\pi \sqrt {LC}}\)。分析极性的时候由于谐振时回路电路远大于外部的电流,因此外部电流都可以忽略。
分析LC振荡电路时,交直流都要看,交流通路用来分析正反馈,直流通路用来分析直流偏置是否合理。由于LC振荡电路有L(直流短接),很容易在题目里让L把管子直接接地,导致直流出问题。对于LC振荡电路也是要满足那四个条件才行
这部分最需要掌握的电路分析就是瞬时极性怎么标,这部分有一些模棱两可的解释,不用了解其本质原因,只需要会标就行
先看变压器反馈式的例子

(a)从变压器(没有C的那一侧)拉回来信号假设是+从b输入,是CE所以c那里输出是-,L两侧一正一反,然后根据同名端把相应的极性搬过去,信号从哪里拉回来的那么反馈回来的信号就是怎么样,这里从上面拉回来的,所以是+,传回来也是+,是正反馈。
(b)从变压器拉回来信号假设是+,经过CE输出-,L两侧一正一反,同名端是+的,所以也是正反馈。
©这个是CB组态的,前面两个都是CE的。这个的反馈就不一样,是从有C的那一边拉回来的,而且是看电感到地的那部分作为反馈的信号。这里它假设了拉回来信号是-,用CB同相输出得到T的c也是-,L两侧一正一反,然后对应到右边看同名端的情况。而取电压的这一部分,认为是在串联的电感上分了一部分压,因为上面是-,下面是0(虽然标成了+),所以中间的一部分也是-,所以传回来的也是-的,所以是正反馈(正反馈并不是看是+还是-,而是一开始和最后传回来的极性是否相同)
不用理解原理是什么,会标就行
变压器的这部分振荡频率都是\(\dfrac 1 {2\pi \sqrt {LC}}\)
再看电感三点式的例子
所谓三点式意思是LC并联谐振电路的三个引出端分别和三极管的三个电极(或运放的三个端子)连接

拉回来到B,这个是一个CE组态,假设来一个+的,输出到c是-,而这个电感中间抽头连到0,所以两端一正一负,下面的也就是传回来的还是+,和最开始的一样,是正反馈
这里电感拉回来需要加电容,因为如果没有电容那直流B接地,BE无法正偏
电感三点式的振荡频率是\(\dfrac 1 {2\pi \sqrt {(L_1+L_2+2M)C}}\),这是完整表达式,如果题目没有给M,那就是\(\dfrac 1 {2\pi \sqrt {(L_1+L_2)C}}\)
电感三点式容易起振,但波形不理想
再看电容三点式的例子

拉回到E,这是CB组态了。假设给一个+,输出到c是+,最上面是0(交流地),所以这串联的这两个电容中间分到的还是+,所以回来的和最开始的一样,是正反馈
这里电容拉回来是可以直接拉回来的,不用像电感那样接地
电容三点式的振荡频率是\(\dfrac 1 {2\pi \sqrt {L\frac {C_1C_2}{C_1+C_2}}}\)
电容三点式优点是波形好,缺点是难起振
这部分考法就是画好电路让你标同名端或者让你改错


两个电容一个电感的就是电容三点式,两个电感一个电容的就是电感三点式。这个图其实和前面的一样,只是把它画成了三侧,没有像之前那样那么好看地把LC回路单独放一边。
我推荐做三点式的题目时先看直流通路,先把电容电阻给补了,电阻的话就无脑四电阻就行,电容就看L会不会把三极管的两端短接了或者和地短接了。
我觉得画成这样一个很难看的问题就是一下子找不到是哪里反馈回来了,因为三个都有接。首先你明确输入要么从B输入(CE, CC)要么从E输入(CB),这样应该就可以一眼看出来这里是从B输入了。


我觉得这部分最主要是看图看习惯了就行,没有什么计算
石英晶体振荡器¶
这部分介绍的就更少了

建模出来的等效电路有两个C
串联谐振频率为\(f_s=\dfrac 1 {2\pi \sqrt {LC}}\),并联谐振频率为\(f_p=f_s\sqrt{1+\frac C {C_0}}\)

并联式晶体振荡器的振荡频率是\(f_s\sqrt{1+\frac C {C'}},f_s=\dfrac 1 {2\pi \sqrt {LC}}, C'=\frac {C_1C_2}{C_1+C_2}+C_0\)
串联式晶体振荡器的振荡频率是fs
非正弦波发生电路¶
比较器¶
为了介绍非正弦波发生电路,需要先介绍运放构成的比较器电路,比较器是利用运放开环特性制作的,工作在非线性区,因此这就和之前的运放负反馈电路很不同,不满足虚短了,不要使用虚短。
最基础的比较器就是利用运放V+ > V-就到上限电压,V+ < V-就到下限电压的特性

左边是以0为基准比较的,vs>0就跳到最高,vs<0就跳到最低,这种叫同相过零比较器。如果反过来让+接地,vs>0跳到最低,vs<0跳到最高,这样就叫反相过零比较器。
右边就加了一个参考的电压,而且vs接-,当vs>VREF就跳到最低,这样是反相门限比较器。这两种一看就明白。

定义占空比为高电平的时间占一个周期的比例
不过这样有个问题,就是你输入信号在0附近的时候,但凡有一点波动这输出就反复横跳,太不稳定了,为了让轻微扰动不要影响输出,设计了滞回比较器

先讲反相滞回比较器。用叠加定理求Vp,先假设Vo是地,得到Vp=VREF Rf/(R+Rf),再假设VREF是地,得到Vp=Vo R/(R+Rf),这样合起来就得到Vp=Vo R/(R+Rf)+VREF Rf/(R+Rf)
由于开环的Vo只能取两个值,VREF是一个定值,因此Vp只能取两个值,当Vo取大的那个,Vp也在大的那个值,将其记为\(V_{TH}\),称为上门限电平(或上触发电平),当Vo取小的那个,Vp也在小的那个,记为\(V_{TL}\),称为下门限电平(或下触发电平),也是一个high一个low
我们先假设某个时刻Vp在VTH,然后VN从0缓慢上升,当VN刚超过VTH,由于V+ < V-,Vo瞬间跳到下限,于是VP也瞬间变成VTL。接下来如果VN继续增大,VP也不会改变,因为V+ < V-始终满足。如果VN现在减小,当VN仍然大于此时的VP也就是VTL的时候,输出都不会有任何变化,直到VN小于VTL,VP又瞬间跳到VTH,因为V+ > V-,如果VN继续下降,输出也不会变化
把这个过程画成图就是有点像磁滞回线的一个图

如果把VREF和VS换一换,注意Vo仍然接回同相输入端,还是正反馈,这样就变成了同相滞回比较器

由于滞回比较器是Vs超过VTH之后要下降到低于VTL输出才会变换,这样就允许了有微小的波动,不会像基本的比较器那样很容易上蹿下跳。把ΔVT=VTH-VTL称为回差电压,回差电压越大抗干扰能力就越强
有时题目会改一下,这时候需要自己分析VTH和VTL,其实也很简单

这里反相输入端的电压就是VT,要让它和同相输入端的0比较。这里有一个R是为了限流防止通过稳压管的太大。而Vo显然只能取稳压管的±6V。如果反相输入端电压大于零,运放的输出电压就是负的下限的电压,Vo就是-6V,如果反相输入端电压小于0,Vo就是6V。反相输入端的电压也是用叠加原理得到,就是(VREF+VI)/2。VI大于-2V,反相输入端为正,Vo是-6V,VI小于-2V,反相输入端为负,Vo是6V
还有一些别的,也不难分析


非正弦波发生电路¶

vo只能取±Vz,而R1和R2是串联到地的,用了虚断。那么同相输入端的电压是±R1Vz/(R1+R2)。而电容那条路就是一个充放电的路,假设一开始输出高电平且vc=-R1Vz/(R1+R2),那么vo就对C充电,vc以指数规律上升,当超过上触发电平后,vo跳到下限,所以它又放电,就这样。这样vo得到了方波,而vc上得到了不太三角的三角波
这个电路的振荡频率为\(f=\dfrac 1 {2RC\ln (1+2\frac {R_1}{R_2})}\),注意此处的R1和R2是按照图中标的来写的,如果图中换了标的名称,那也要根据它所在的位置来写
为了改善三角波的形状,需要使得它可以恒流给电容充电,设计了这样的电路

对于A1,它的输入端都是虚地,由于vo2=vs1只能是±Vz,所以流过R的电流在各半个周期就是恒定的,由虚断,流过C的电流也是恒定的,于是C充放电的时候就是斜率恒定的

假设一开始电容电压0,左边积分器有虚短,输入端都是虚地,vo2=-Vz,此时电容电流从右往左,电容电压是负增长的(此处的电容是无极性电容,可以有正负的电压),此时vo1=vs2=-vc,vo1是正增加的。现在看滞回比较器部分,这里没有负反馈,所以没有虚短,比较Vp和0。Vp=R2Vo1/(R1+R2)+R1Vo2/(R1+R2), Vo2只能是±Vz,当Vo1超过VzR1/R2,Vp就大于0,于是Vo2跳变到+Vz
注意写这个vo1的时候,用的是vo1=-vc,vc是以左正右负作为参考方向的。当一开始-Vz的时候,R上的电流往左流,此时对于0的电容是反向充电的,因为正向充电的时候,电容上电流的方向也应当是从左往右的。于是此时vc应该是负的,而vo1是-vc,所以是+的。
这个电路的频率是\(f=\dfrac {R_2}{4RR_1C}\),充电/放电时间(半个周期)是\(T=\dfrac {2RR_1C}{R_2}\)
现在已经能得到三角波,还想得到锯齿波,又改进一个电路

引入的这个电路本质上是让正向积分和反向积分时的电流不一样,通过调节滑动变阻器调节。
神奇的是总的频率以及占空比是和滑动变阻器位置无关的\(f=\dfrac 1 {\frac {2R_1(100+R')C}{R_2}+\frac{2R_1(100+R'')C}{R_2}}\)
如果对A1把同相输入端不是虚地而是接一个正的电压源,那vo2=+Vz时充电电流会更小,vo2=-Vz的时候充电电流会更大,从而造成锯齿波。
注意上面提到的频率公式仅限这一个电路,如果有改变要另外推,其实更多是对充放电时的周期分别计算,因为周期可以用来算占空比



其实不用一开始从0开始,你就让它一开始就从峰值开始下降这样更好看。我说说怎么判断哪一部分是高电平(求占空比的时候要用)。高电平也就是vo1=8V的时候,那A2的-是虚地,那显然此时电流就是从vo1往右流,那就是走Rb那条路,所以Rb对应的就是高电平的时候的情况。


从高电平开始画就好了,比较清晰。第二问的话如果你给A2接了可调电源,那么给电容器充放电的时候电流正负半周就不是相同的了,电流由(vo1-v-)/R来定。

这个题阴间地把R1和R2换了一下,你直接套公式就出问题了。我建议还是记忆半周期的公式,就是T=2RR1C/Rf,这样你看清楚了电容那部分积分器的Rf是哪个再去代

这题也是在积分器的vs那里动了手脚改变了充放电时的电流。这里答案的图错了,因为R1和R2反了,所以画vo2的时候也应当是换过来R2VZ/R1
功率变换电路¶
功率放大电路¶
基本模型¶

甲类功率放大电路是这样的,所谓甲类是指整个周期都导通。功率放大电路这块不用小信号模型来分析
电源提供的功率\(P_E\)定义为VCCICQ,实际上是要对ic做0到2pi的积分的,不过由于ic在一个周期平均值也就是ICQ,所以最后得到就是ICQ。负载上得到的输出信号功率\(P_O=\frac 1 2 I_{cm}^2R_L\),没有算ICQ部分的功率。
定义效率η为PO/PE,在最最理想的情况下,VCEQ=VCC/2, Icm=VCC/(2RL),带入算出来η=25%,但实际上肯定达不到。管耗\(P_T=P_E-P_O\)。这种管子好处是不会失真,坏处是直流功耗高,输出信号功率低。

乙类是指对于每个管子来说只有180°导通。先看单电源。静态的时候保证电容电压是VCC/2,所以左边接了一个VCC/2的直流源。vi>0的时候T1导通T2截止,电流从VCC流过C再经过RL流到地。vi<0时T1截止T2导通,由电容充当电源,电流从地经过RL经过电容再从T2下去。因此电容要比较大。
双电源的就是之前介绍过的互补对称输出电路,其实各半个周期电流流向和单电源一样
最大输出的结果都是忽略了管子饱和压降VCES和交越失真的,做这部分的题的时候都是这样。其实基本上就是直接带公式就完事了(不要积分推),所以必须背明白PE的表达式以及乙类双电源的最大管耗的条件。
乙类会出现交越失真,为了减少交越失真设计了甲乙类

其实除了互补对称式,还有个叫做变压器耦合推挽功率放大器的,不过基本不考

当输入是正半周的时候RL出来的是负半周的,了解一下就行

10.3第一问VCC/2,第二问答案说是增大R2不过我也没太明白,第三问如果中间那部分开路,那R1和R3两端的压降之和是已知的,就是VCC-2VBE,你看从VCC流过T1的BE再经过T2的EB就是了。然后呢答案这里直接认为它们分到的电压一样,应该因为是对称的,那么就能得到静态的基极电流,然后根据这个基极电流得到IC,静态管耗用VCEIC算,VCE是VCC/2,这样算出来超过PCM,所以烧毁。注意VCEIC算的是静态管耗,而不是用PE-PO算。
10.4都给了流过负载的电流了,所以没什么计算量,Iom=0.45,PO=½ Iom²RL,PE=VCCIom/pi,注意这里是单电源,PT就用PE-PO

右边是乙类单电源,所以B初始的应该是VCC/2,所以对T来说VCEQ就是VCC/2,VCC-ICQRc=VCC/2。第二问Vom现在是VCC/2-VCES,那Pom也就是Vom²/2RL,η就是(pi/2)(Vom/VCC),做题都相当于默写公式了
含运放¶
把这样的电路和运放结合也可以出题

总体的增益就是1+R2/R1,用虚短虚断做就行,不用管右边T1T2的影响。运放最大输出电压是Vom的上限之一,因为互补对称输出电路放大倍数接近1,所以就直接忽略了。之所以说是上限之一,是因为VCC-VCES也是Vom的上限,另外运放的输出电流放大β倍之后能否满足Iom也是上限,如果提到了也要考虑,没提到不用考虑。
还有这样的


这里没说运放最大输出电压的限制,就不用管,只需要管VCC-VCES=16V作为Vom,有了Vom就直接默写了。问输入的最大,那就看最大时候的Vom,用放大倍数得到Vim,除以根号二得到有效值




这里就很明显看到两个条件限制Vom,得到Vom直接默写公式

这道题看不懂左边在干什么一点关系都没有,做这部分的题你只需要得到Vom和Avf,其余的部分肯定就是保证能正常运行的。T2其实是一个恒压源用来提供偏置的,不过在这里根本不用管。

这里需要搞明白为什么是这样的。在T4和T5一个工作的时候另一个就截止不用看。从VCC经过T4降压VCES得到9V,这9V就在R6串联RL到地上分,所以就是这样一个分压,注意这里R6带来的影响。

这里要注意反馈R8直接接到vi那边,这时你猜也要猜出来T3的B是虚地,放大倍数是R8/R5。如果是电压串联那种就是1+R2/R1的形式

这个题要你补画,记住反馈一定是拉回到负的那里。

这里没有防止交越失真的D1, D2,而且题目里直接说了有VBE,那在考虑运放最大输出电压的影响时就需要用V-0.7得到Vom再去比较。如果有D1, D2,不用减这个0.7V

这题主要看前两问,第三问来搞笑的

V+都是从两个R3中间取电压12V,我解释一下这里说的电压跟随器。这里vo和-都相当于短接了。我假设一开始vo1是0,此时v+是12V,那一下跳到Vo1=24V,但此时-又比+大,所以又跳下去,最终稳定在v+和v-一样,vo也是12V,在线性区。当然得要实现这个必须得要满足电源电压是比v+大的



整流电路和滤波电路¶
整流意思是把原本有正负极性的正弦波变成只有一个方向。

通常也就是用这个四个二极管的电路来做整流,输入是正的时候,D1D3导通,D2D4截止,输入是反的时候D2D4导通,D1D3截止。四个二极管的这种实现的是全波整流,就是负的半边会变成正的半边,半波整流就是负的那半边就直接没了
滤波意思是利用电容把原本变化很大的电压变成变化比较小,接近直流

如果电阻断开,输出波形就是恒定的电压,因为电容都充满了,那么D1D2就都不导通了,也就没法再充放电了。这种情况下Vo(AVERAGE)简写成Vo(AV)=\(\sqrt{2}V_2\)
如果电阻接进去了,那电容就有放电的过程,直到输入超过电容电压那就再给它充电,这个过程中无论RL是多少,都用1.2V2来估算Vo(AV)
如果没有电容,只有电阻或者开路,那么Vo(AV)=0.9V2
如果说有个二极管开焊,那么Vo(AV)原本是V的话,现在就是V/2到V这个范围里都有可能,这里也不会让你算个精确值
为了确保二极管安全工作,\(\sqrt{2}V_2<V_{RM}, V_{O(AV)}/2R_L<I_F\)
还有叫做精密整流电路的,就是用上了运放


稳压电路¶

经过整流和滤波的信号从VI也就是上面那条输入。这里是一个电压串联负反馈,我们直接看最后的结果就行,同相输入端和反相输入端虚短都是Vz,那么正常工作Vo就是(1+R1/R2)Vz,限制Vo的因素包括VI-VCE,以及运放最大输出减去VBE也就是V-0.7,还有运放的最大输出电流等,不过没有提到的因素就不用考虑了。
注意稳压电路输出的是直流,就是恒定的电压值
题目通常把它横过来画

负反馈那R2那里接的肯定是-啊,然后另外一个就是+。这里有两个稳压管,参考电压肯定就是直接接到+的那个电压。然后呢调节范围其实这里直接(1+R'/R'')Vz就得到了,就把中间抽头放在两个极限位置得到极值,一个是9V一个是18V。另外这里说了运放电源电压,那30-0.7-0.7(达林顿管那里两个VBE下降)=28.6大于Vo,所以没问题。运放供电是用Vz'来的,所以Vz'就是30V,那经过Dz的电流也就是(30-6)/R,然后限制在这个范围里就行,所以实际出出来都不难



这里之所以直接除以1.2是因为认为经过滤波电路输出也已经是直流了,直接把V(AV)当作恒压。整流电路之后如果电容旁边还并了别的东西那就认为是接了负载,就用1.2V2来作为V(AV)

最大输出电压首先Vz部分,这里Rp能调到最下面那就逼近无穷大了,这肯定不行因为你调下去相当于直接接地,这会出问题。从运放的最大输出电压来限制,20-0.7=19.3V,这里没有给VCE,也没有给RL,没法从其他方面限制,那就19.3V了
最大输出电流那就看运放最大输出电流了,最大就β×1mA=100mA。集电极功耗就是VCEIe,VCE最大是Vo最小的时候,也就是Vo=6V时,此时VCE=24-6=18V,Ie最大就是100mA,相乘得到PCM


这个电路我一开始忽略了T2那里有个VBE,直接拿Vz当作中间抽头的电压了,就算错了,如果没搞错这个其实总体还是比较就简单的。
除了这种以外还有集成稳压电路,标注78XX或79XX。78XX比如7815意思是Vo相对GND是+15V恒压,如果是7915那就是输出的引脚对地是-15V


注意引脚排列不同

画进电路里就默认中间是GND,右边是Vo


我解释一下这个Vo1表达式怎么来的。你假设有两个Vo在输入产生的Vo1,一个接到R3那一端,一个接到R1那一端,然后断开,用叠加定理分别求一下它们产生的Vo1。如果把R3那边的Vo当作0,那么就得到了第一项。如果把R1那边的Vo当作0那就得到了第二项。

怎么说,就完全用运放来算就行了,这块我觉得本质上还是在考运放,没有什么新的东西
再补充一种叫做三端可调式集成稳压电路,编号是LM317型,输出正电压



这部分出题信息一般给的很完整,就根据KVL去算就行了